联系-腾龙公司客服【微-64881330】
阀瓣,作为止回阀实现开启、关闭与密封功能的唯一运动核心部件,其性能直接决定了阀门能否可靠地防止介质倒流。对于大口径止回阀,阀瓣在高压差、高流速及严苛介质(如含固体颗粒、腐蚀性成分)的长期作用下,面临的冲蚀、腐蚀、磨损和疲劳挑战呈指数级增长。因此,科学地选择基体材料并应用先进的表面强化与防护技术,是保障大口径止回阀长期服役寿命与“零泄漏”性能的根本所在。
阀瓣材料的选择首先取决于介质特性、温度、压力及阀门整体成本结构。其核心是在耐腐蚀性、机械强度、工艺性和经济性之间找到最佳平衡点。
| 材料类别 | 典型牌号 | 核心特性 | 主要适用工况 | 成本与经济性分析 |
|---|---|---|---|---|
| 奥氏体不锈钢 | 304 (CF8), 316 (CF8M), 316L (CF3M) | 良好的综合耐腐蚀性(尤其316耐点蚀更优),优异的工艺性(铸造、焊接)。强度中等。 | 清洁水、海水、石油产品、一般性化工介质(温度-196°C ~ 400°C)。是最通用、最经济的耐蚀选择。 | 成本适中,性价比高。316L因其超低碳含量,是焊接阀瓣和抗晶间腐蚀的首选。 |
| 双相不锈钢 | 2205 (CD3MN), 2507 (CD3MWCuN) | 强度是316的2倍,优异的抗氯离子应力腐蚀开裂和点蚀能力。 | 海水淡化、海洋平台、含氯离子化工介质、高压力等级管线。特别适用于对抗强度与耐蚀性有双重高要求的大口径阀门。 | 价格显著高于316,但其高强度可减少部件厚度,长远看,其卓越的耐蚀性降低了全生命周期维护成本。 |
| 马氏体/沉淀硬化不锈钢 | 410 (CA15), 17-4PH (630) | 可通过热处理获得高强度和硬度,耐磨性好。17-4PH兼具良好的耐蚀性与超高强度。 | 适用于高流速、含轻微颗粒的介质(如锅炉给水、蒸汽),或作为需要极高结构强度的阀瓣骨架。 | 410成本较低但耐蚀性一般;17-4PH成本高,是高参数工况下的性能之选。 |
| 特种合金 | 蒙乃尔(Monel 400/K500),哈氏合金(C-276),钛合金 | 顶尖的耐腐蚀性能,分别针对还原性酸、氧化性酸、海水/氯离子等极端腐蚀环境。 | 苛刻的化工流程、深海作业、湿法冶金、烟气脱硫等强腐蚀性介质。 | 价格极其昂贵。通常仅在介质对不锈钢或双相钢具有强腐蚀性时,作为最后的、必要的选择。 |
| 铸铁/铸钢 | 球墨铸铁(QT450),碳钢(WCB) | 成本最低,铸造性能好,机械强度可满足一般要求。耐腐蚀性差。 | 仅适用于非腐蚀性、低成本的温和介质,如普通淡水、空气、低压蒸汽。常需依靠涂层进行保护。 | 初始投资最小,但在腐蚀性环境中,寿命极短,全生命周期成本可能反而更高。 |
选材原则:对于大口径阀门,阀瓣重量和惯性巨大,材料的比强度(强度/密度) 和抗疲劳性能变得尤为重要。双相不锈钢和17-4PH在此方面表现突出。
无论基体材料多么优异,直接在基体上加工密封面都是不够的。现代工程通过表面技术,在性价比最高的基材上,赋予阀瓣局部以超凡的性能。
这是最传统、最可靠的密封面强化方法。
工艺:在阀瓣密封区域,通过手工电弧焊或自动堆焊机,熔覆一层2-4mm厚的钴基或镍基合金。
典型材料:
司太立(Stellite)合金(如Stellite 6):钴基合金,代表品牌。具有极佳的耐磨性、抗金属间擦伤性、红硬性(高温下保持硬度)和一定的耐腐蚀性。是高温高压蒸汽、油品等介质的黄金标准。
镍基合金(如Colmonoy):具有更好的耐腐蚀和耐冲蚀性能,适用于更苛刻的腐蚀性工况。
优势:结合强度高(冶金结合),涂层厚,可多次维修研磨。
局限:热输入大,可能引起基体变形;工艺技术要求高。
这是目前最先进的表面涂层技术,正在高性能阀门领域迅速普及。
工艺:利用超音速火焰喷涂枪,将碳化钨或铬基碳化钨等粉末加速到超音速,高速撞击阀瓣表面形成涂层。
典型材料:碳化钨-钴(WC-Co),碳化钨-镍铬(WC-NiCr)。
核心优势:
极高的硬度:涂层硬度可达HRC 70以上,是Stellite合金的1.5倍,耐磨粒磨损和冲蚀性能无与伦比。
涂层致密:孔隙率低于1%,结合强度高。
低温工艺:基体受热影响小(<150°C),无变形,特别适用于精密件和已精加工件。
应用:已成为输送含沙海水、矿浆、催化剂颗粒等磨损性介质的止回阀阀瓣的首选技术,也是长输管线阀门的高端配置。
工艺:利用电弧或等离子弧熔化材料粉末,喷涂至表面。
材料:可喷涂更广泛的材料,包括金属、陶瓷(如氧化铬)和金属陶瓷。
特点:涂层性能介于堆焊和HVOF之间。氧化铬陶瓷涂层具有极佳的耐化学腐蚀和耐气蚀性能。
工艺:将阀瓣金属骨架整体包覆或局部镶嵌高性能弹性体(如EPDM、NBR、氟橡胶)。
优势:实现真正的气泡级零泄漏,密封性能优异,关闭无撞击,耐腐蚀。
局限:耐温、耐压范围受橡胶材料限制,不适用于高温蒸汽、油品或含尖锐颗粒的介质。
应用:水处理、供水系统、低压洁净气体等对密封有极致要求的场合。
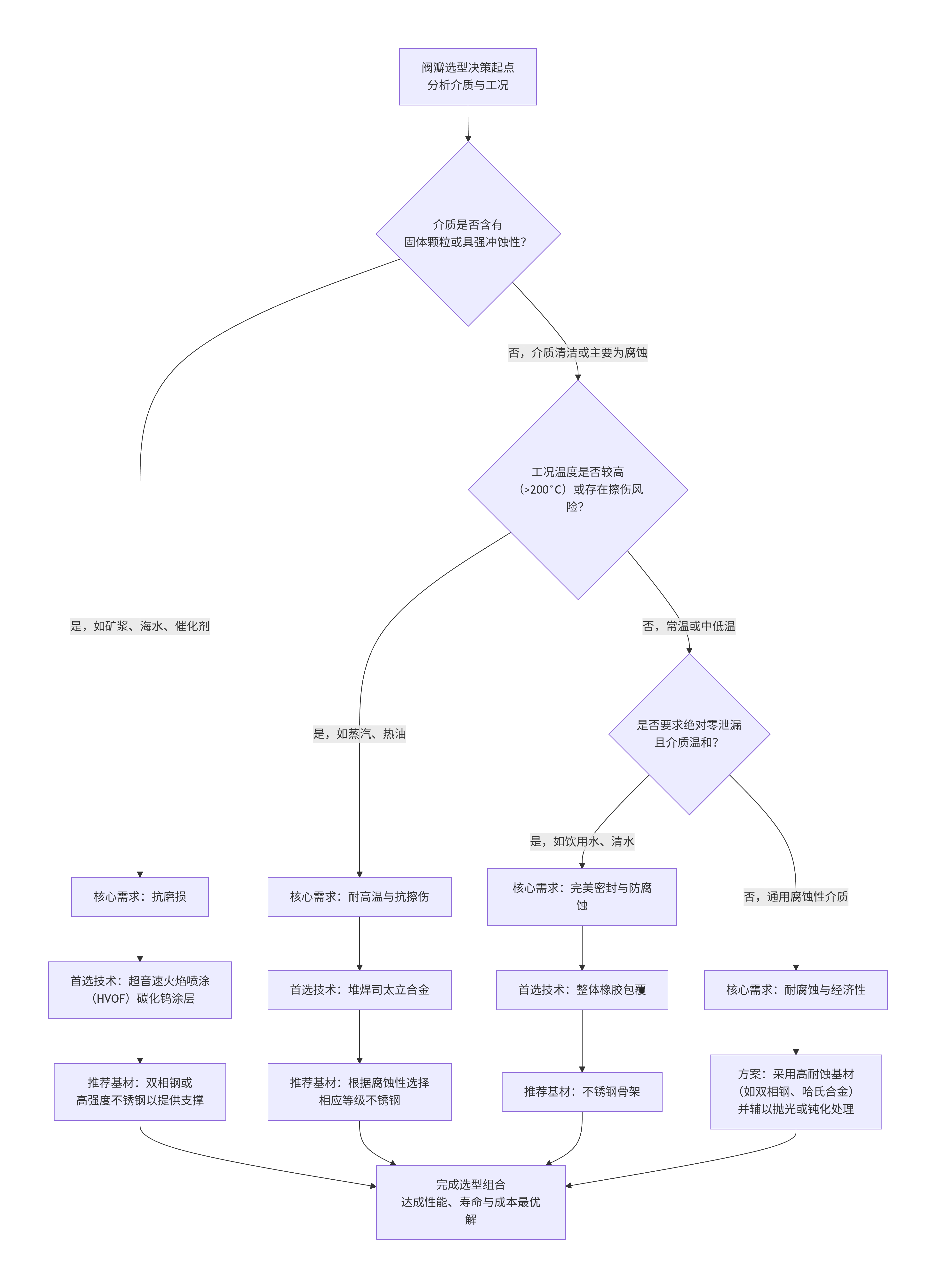
为了直观指导选型,以下是浙江言成阀门有限公司提供的关键技术与适用场景进行关联分析:

明确失效模式:是磨损为主?腐蚀为主?还是气蚀为主?分析主导失效模式是选择涂层类型的第一依据。
考虑可维修性:堆焊涂层厚重,可在线或离线后多次研磨修复;HVOF涂层虽硬但较薄,修复通常需重新喷涂,要求更高。
协同设计:涂层选择需与阀门结构设计(如关闭速度、密封比压)相结合。例如,过快的关闭速度可能对即使是最硬的涂层也造成冲击损伤。
验证与质保:要求制造商提供涂层检测报告,包括结合强度(如 ASTM C633)、硬度、孔隙率和厚度测量。对于关键项目,可要求进行模拟工况的磨损或腐蚀试验。
阀瓣材料与涂层技术,是将大口径止回阀从一个易损的“成本部件”,提升为保障系统长期无故障运行的 “价值核心” 的关键。它体现了现代工程设计 “基体保证结构,表面决定功能” 的精髓。
投资于正确的材料与涂层组合,本质上是购买了一段可预测的、延长的设备服役寿命,避免了因阀瓣过早失效导致的非计划停机、工艺中断及昂贵的更换成本。在项目初期,与阀门制造商深入探讨阀瓣的技术方案,并为此进行合理的预算分配,是体现工程远见、实现资产全生命周期价值最大化的智慧决策。
全国服务热线/0577-67312884
林先生 :15257765500
座 机:0577-67312884 0577-67991221
地 址:浙江省温州市永嘉县工业中心路99号
Copyright © 2017 联系-腾龙公司客服-13408888125-电话微信同步 浙ICP备2020040037号-1 技术支持:浙江联欣科技